中国·yl88858永利(Macau)股份有限公司-Official Website
今天是
加入收藏
|
学校主页
|
联系我们
|
English
网站首页
部门概况
研究生教育概况
现任领导
机构设置
工作计划与总结
招生工作
博士招生
硕士招生
同等学力招生
yl7703永利集团
培养方案
教学管理
课程建设
基地建设
项目申报
规章制度
相关下载
学位工作
学位论文答辩
学位授予
优秀学位论文评选
电子注册
规章制度
相关下载
质量监控
导师队伍
学位点评估
科技小院
yl9193永利集团
六尚工作
团学工作
奖助工作
研究生手册
党支部工作
支部党建
主题教育
院长信箱
重要通知
招生简章
考生须知
重要通知
招生政策
文件制度
相关下载
首页
>
招生工作
>
硕士招生
>
重要通知
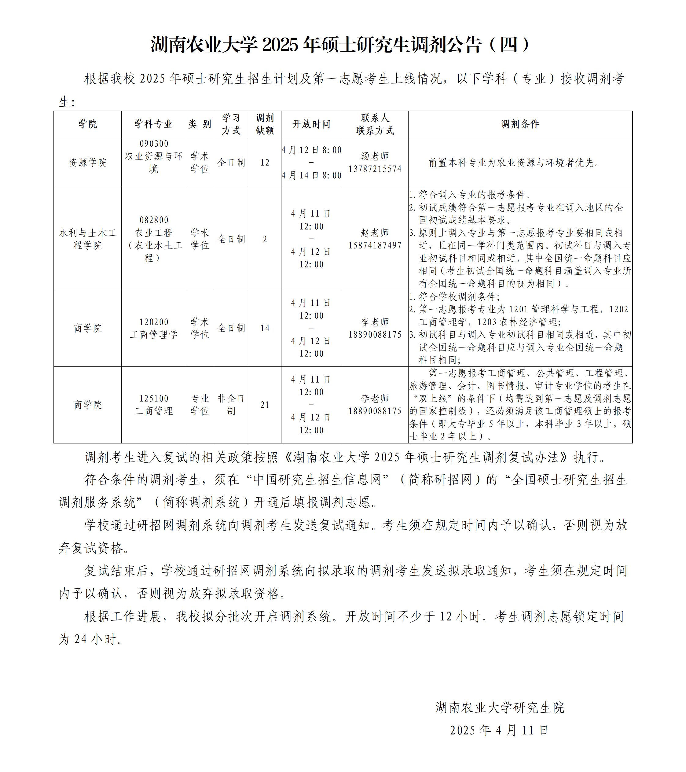
yl88858永利集团2025年硕士研究生调剂公告(四)
时间: 2025/04/11 作者: 点击:
次
点击下载文件:
上一篇:
yl88858永利集团2025年硕士研究生调剂公告(五)
下一篇:
yl88858永利集团2025年硕士研究生调剂公告(三)